AI脑图
首页
发现
随便看看
全部
思维导图
网页提炼
已水杯为例,介绍主数据管理逻辑
查看详情 →
请详细拆解由华智尊者著《现观庄严论》
查看详情 →
请详细拆解《定解宝灯论》
查看详情 →
帮我生成学习英语四级的思维导图
查看详情 →
赛车座舱HMI体验设计策略
查看详情 →
对命题“破”三十个角度进行图形表达
查看详情 →
新员工培训计划
查看详情 →
包装彩盒生产流程简易逻辑图
查看详情 →
包装彩盒生产流程图
查看详情 →
中国金融市场主要数据
查看详情 →
中美军事实力对比
查看详情 →
人工智能技术图谱
查看详情 →
论语里孔子重要思想的思维导图
查看详情 →
眼
查看详情 →
文化的结构
查看详情 →
投标流程图
查看详情 →
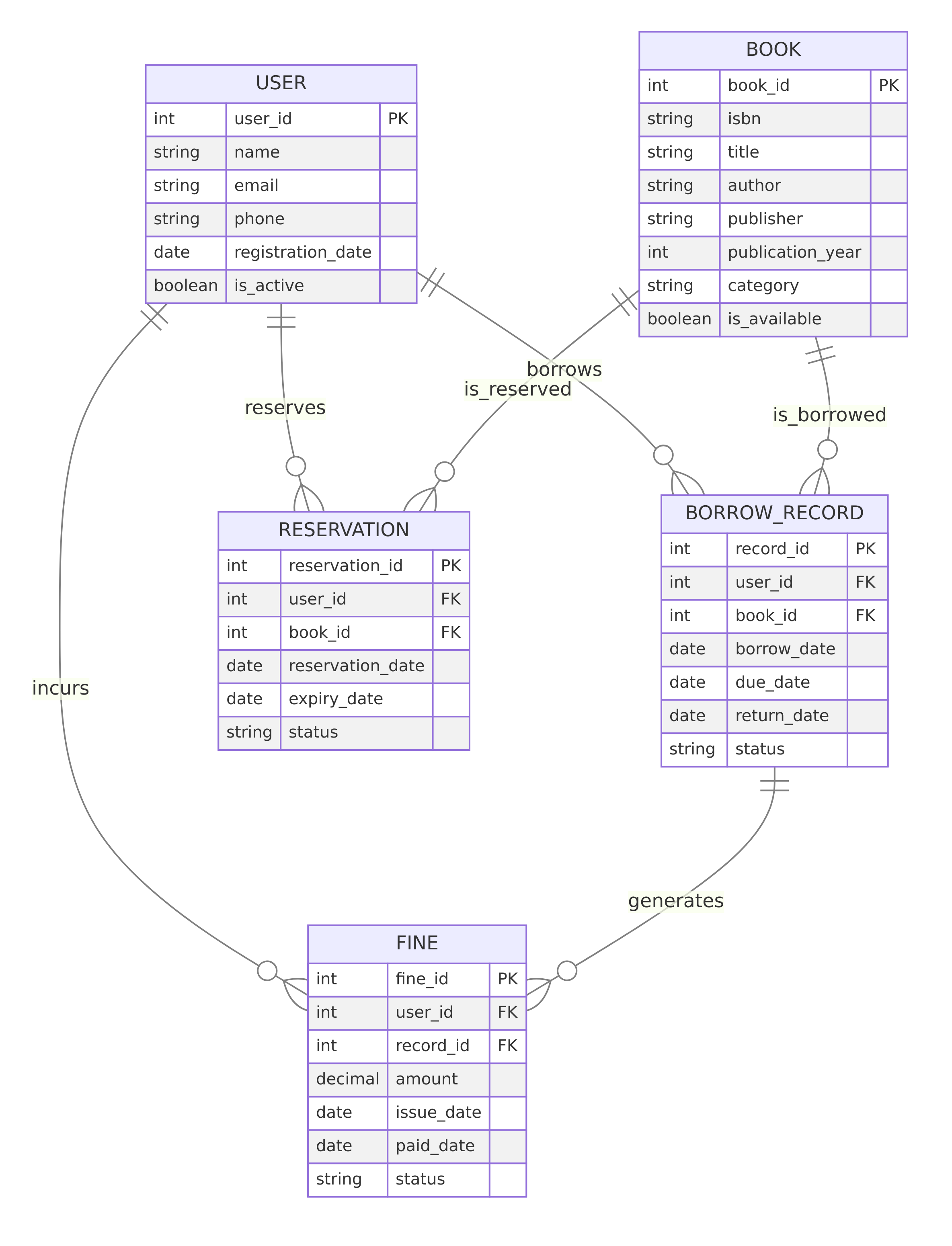
图书馆借阅系统ER图
查看详情 →
微生物
查看详情 →
微生物
查看详情 →
初三班主任工作要点
查看详情 →
第 1 / 38 页
下一页
尾页